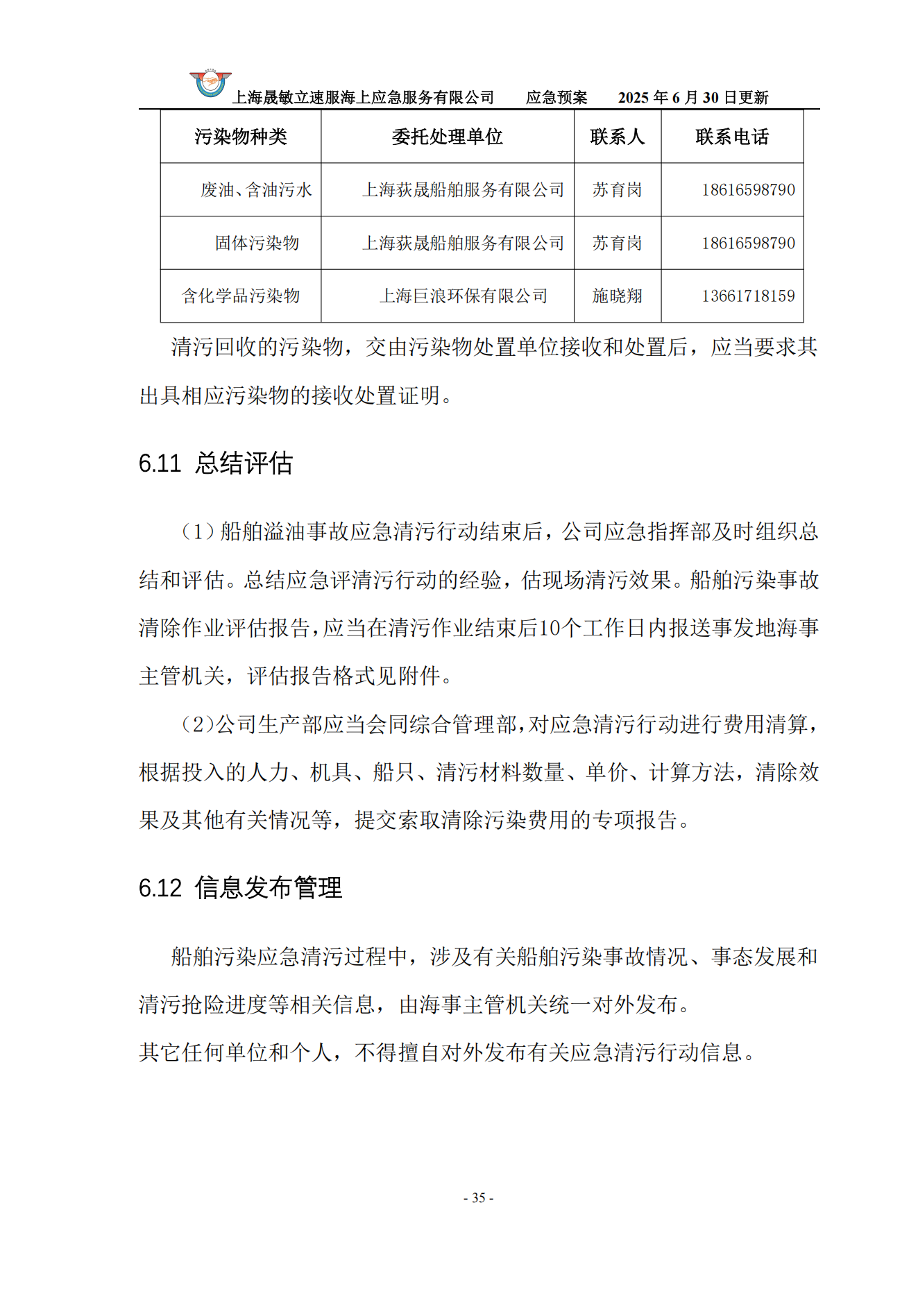
2023年1月8日上午,由上港集团全资子公司上海港技术劳务有限公司(以下简称“技劳公司”)与晟敏集团全资子公司上海东雷汽车物流有限公司(以下简称“东雷物流”)合资成立的海港(上海)汽车滚装服务有限公司(以下简称“海港滚装”)揭牌仪式在明东码头举行。技劳公司党总支书记、总经理曹志华先生和东雷物流运营总监杨娜女士出席仪式并为海港滚装揭牌。海通公司各级领导,合资公司双方代表出席并见证揭牌仪式。
8月18日上午,晟敏集团两艘3676kW全回转拖轮“兴晟501”“兴晟502”在上海港复兴船务有限公司三林船厂举行开工仪式。来自上海晟敏投资集团有限公司、上海港复兴船务有限公司、中国船级社上海分社的领导及项目团队代表出席,共同见证两艘新船正式进入建造阶段。 上午8时18分,伴随点火切割的轰鸣与焊花,标志着“兴晟501”“兴晟502”建造工作全面展开。这两艘拖轮是晟敏集团继“兴晟301”“兴晟302”“兴晟201”“兴晟202”之后,委
为关爱员工心理健康、营造有温度的企业氛围,6月26日下午,晟敏集团“心晴驿站”在滚装海通基地侯工楼举办主题活动“心晴有你,共暖同行”。本次活动面向生产一线,来自集团及各业务单元的员工代表积极参与,现场氛围温馨而轻松,成为一线员工“放松身心、连接情绪”的治愈时刻。心理游园会:游戏里的情绪“密码”活动通过匿名心愿墙、故事交换角、趣味解压游戏等形式,引导员工表达情绪、释放压力。现场还设置了心理咨询预约演练
面对持续升温的汽车进出口热潮,东雷滚装迎难而上,全面发力。5月,海通、临港、太仓三大基地协同作战、奋勇拼搏,圆满完成超41万台商品车滚装作业任务,单月作业量再创新高,充分展现了东雷滚装卓越的组织能力和执行效率。 海通基地:统筹有序,应对如常 在高温与高强度作业的双重挑战下,海通基地快速响应、科学部署,优化流程、细化调度,实现送车、定位、绑扎等各环节无缝衔接。凭借扎实的执行力和高效的团队协作,保质保量
春节,是万家团圆的时刻,而在滚装作业现场,有一群人选择坚守岗位,用汗水书写责任与担当。面对春节期间的作业高峰和紧张船期,70%以上的员工积极响应公司号召,毅然选择留岗工作,确保生产平稳运行。他们,是这个春节里最可敬的“坚守者”。坚守岗位,责任在肩 2025年1月,公司两港三地的装卸作业量达到33.6万辆,再创历史新高。而在春节8天假期内,作业产量高达9.6万辆,平均每天完成1.2万辆,远超日常均值。
2024年7月24日,受超强台风“格美”的影响,为确保滚装船正常离港,东雷滚装紧急调动人员,积极组织生产,全力以赴确保生产任务安全完成。当日两港三地作业人员顶着高温酷热,高质量地完成了14657台滚装作业任务,创单日作业量历史新高。
为加强集团内部各单位之间的沟通与交流,进一步凝聚团队彼此信任和相互协作,让更多奋战在一线的员工更直观感受晟敏文化。5月10日和6月21日,集团公司分两批次组织54名来自于各版块的员工代表,开展了两期以“凝聚你我·捕捉春日欢喜”为主题的拓展活动。
东雷滚装首期“2024级复合型技能人才特训班”开班仪式于新建培训基地成功举行。培训基地的落成使用充分诠释晟敏集团人才强企战略方针,聚焦人才队伍建设,不断深入推进技能型、复合型人才培养工作。
晟敏立速服